Ministarstvo pravde
Основни суд у Аранђеловцу
  • L
  • О суду

    Основни суд у Аранђеловцу

    Основни суд у Аранђеловцу
    • Основни суд у Аранђеловцу
    • Руководство
    • Судије
    • УРЕЂЕЊЕ
    • Писарница и архива
    • Контакт
  • Огласна табла

    • Обавештења
    • ЈАВНЕ НАБАВКЕ
    • Пресуде
  • Услуге

    УВЕРЕЊА

    Основни суд у Аранђеловцу, као и остали судови опште надлежности, издаје уверења да против лица није покренут кривични поступак, нити је покренута истрага. Уверења се издају према службеним евиденцијама Основног суда у Аранђеловцу и Вишег суда у Крагујевцу Основног јавног тужилаштва у Аранђеловцу и Вишег јавног тужилаштва у Крагујевцу. Потребна документација Издавање уверења да се не води поступак против физичких лица лична карта оверено пуномоћје којим се треће лице овлашћује да преузме за неког уверење да није покренут поступак, односно да се не води истрага личну карту/пасош или оверену фотокопију личне карте односно пасоша особе за коју се уверење издаје доказ о плаћеној судској такси у износу од 190,00 динара (сем уверења ради запослења, за која се такса не плаћа). жиро рачун бр. 840-30612845-29, с позивом на број 89-003

    УВЕРЕЊА
    • УВЕРЕЊА
    • Разгледање списа
    • Апостил
    • Приступ информацијама од јавног значаја
    • Притужба на рад суда
    • Овера
  • Медијација
  • Корисно

    INFORMATOR

    INFORMATOR

    Радно време

    • Радно време

    Кућни ред

    • Кућни ред

    Судска пракса

    • Судска пракса

    Особе са посебним потребама

    • Особе са посебним потребама

    Јавни бележници и извршитељи

    • Јавни бележници и извршитељи

    Обрасци

    • Обрасци
  • Документа

    ЈАВНЕ НАБАВКЕ

    ЈАВНЕ НАБАВКЕ
    • ЈАВНЕ НАБАВКЕ
    • Годишњи распоред послова
    • Програм решавања старих предмета
    • Правилник о ближем уређивању поступка јавне набавке
    • ИНФОРМАТОР
    • Правилник о заштити података о личности основног суда у аранђеловцу
    • Одлука о одређивању лица за заштиту података о личности
    • Правилник о замени и изостављању (псеудонимизацији и анонимизацији) података у судским одлукама
    • Правилник о поступку унутрашњег узбуњивања
    • План интегритета
    • ПРАВИЛНИК О БЕЗБЕДНОСТИ ИНФОРМАЦИОНО-КОМУНИКАЦИОНОГ СИСТЕМА ОСНОВНОГ СУДА У АРАНЂЕЛОВЦУ
    • Правилиник о заштити тајности података
    • ПРОГРАМ РЕШАВАЊА СТАРИХ ПРЕДМЕТА
  • Контакт

    Контакт подаци

    Контакт подаци
    • Контакт подаци
  • О суду
  • Огласна табла
  • Услуге
  • Медијација
  • Корисно
  • Документа
  • Контакт
  • Вести
  • Услуге
  • Приступ информацијама од јавног значаја
  • Приступ информацијама од јавног значаја
  • УПУТСТВО

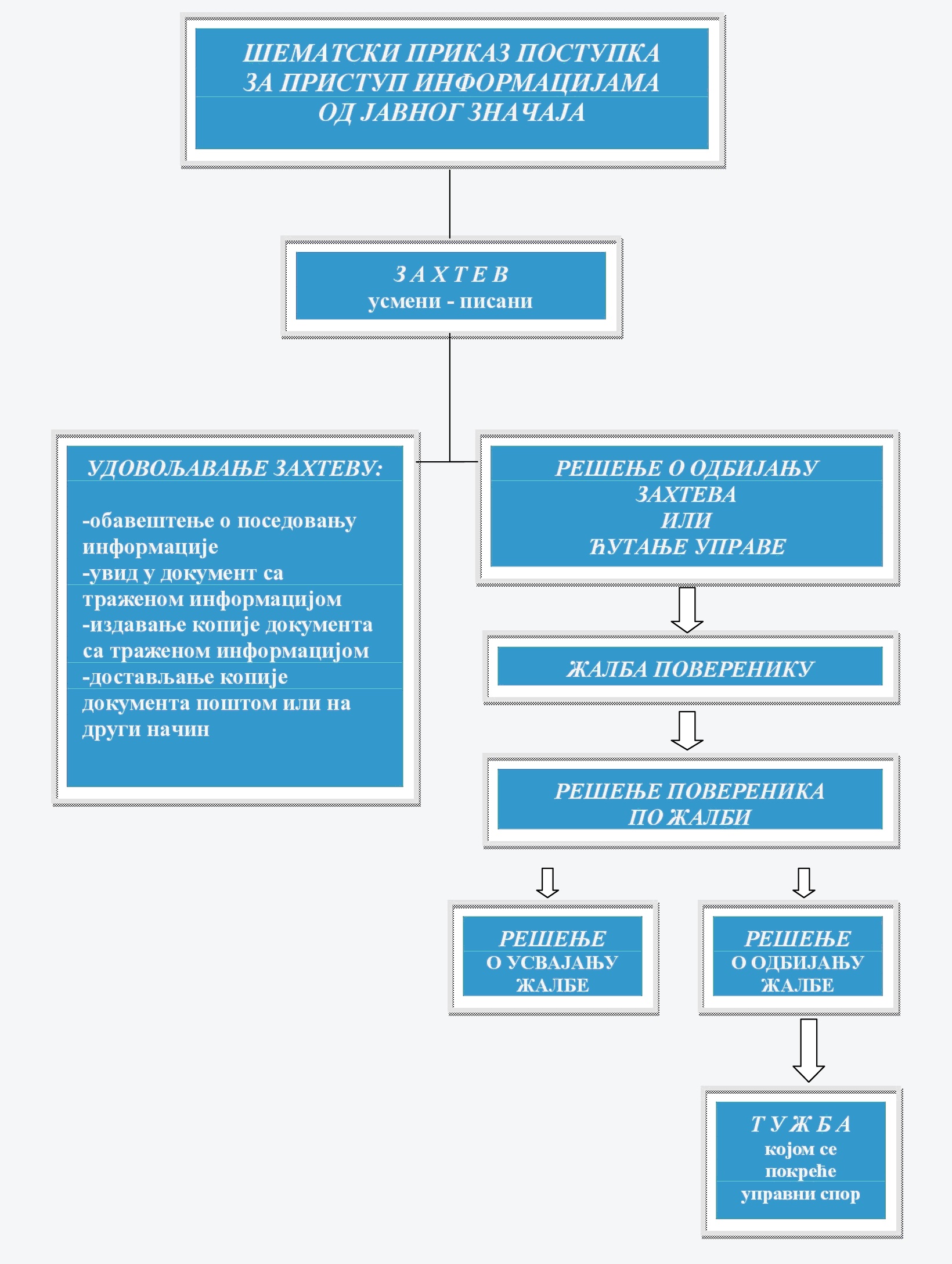
Приступ информацијама од јавног значаја

  • Комисија за спровођење националне стратегије реформе правосуђа за период 2013-2018. године

    Посетите сајт
  • Републичко јавно тужилаштво

    Посетите сајт
  • Комора извршитеља

    Посетите сајт
  • Портал судова

    Посетите сајт
  • Државно правобранилаштво

    Посетите сајт
  • Уставни суд

    Посетите сајт
  • Врховни савет судства

    Посетите сајт
  • Јавни бележници

    Посетите сајт
  • Народна Скупштина Републике Србије

    Посетите сајт
  • INFORMATOR

    Посетите сајт
  • Министарство правде

    Посетите сајт
  • Портал "Пиштаљка"

    Посетите сајт
  • Врховни касациони суд

    Посетите сајт
  • Правосудна академија Републике Србије

    Посетите сајт
  • Комисија за тајне гробнице

    Посетите сајт
  • Сад су узбуњивачи јачи

    Посетите сајт
  • Влада Републике Србије

    Посетите сајт
  • Адвокатска комора Србије

    Посетите сајт
  • Државно веће тужилаца

    Посетите сајт
  • О суду
  • Огласна табла
  • Услуге
  • Медијација
  • Корисно
  • Документа
  • Контакт
  • Вести
  • Сва права задржана
  • 2017